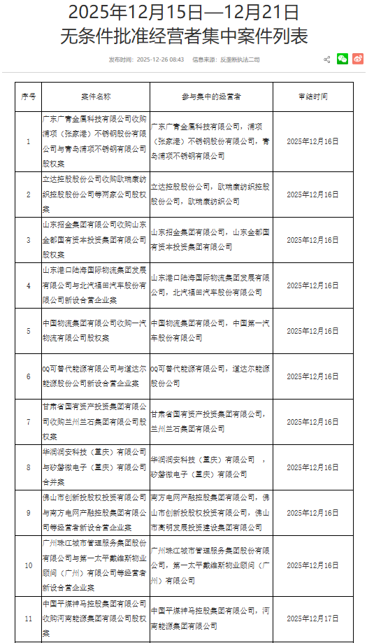
12月26日,市场监管总局发布2025年12月15日—12月21日无条件批准经营者集中案件列表,其中包括中国平煤神马控股集团收购河南能源集团股权案,审结时间为2025年12月17日。
12月26日,市场监管总局发布2025年12月15日—12月21日无条件批准经营者集中案件列表,其中包括中国平煤神马控股集团收购河南能源集团股权案,审结时间为2025年12月17日。
今年11月,河南省政府国资委与河南能源集团、平煤神马集团签署《战略重组框架协议》。协议约定,河南省政府国资委拟以其持有的河南能源集团100%股权,按照经评估的公允价值对平煤神马集团增资,增资完成后,河南能源集团将成为平煤神马集团的全资子公司。
