1月12日,郑州天迈科技股份有限公司(证券简称:天迈科技)公告,鉴于公司控股股东、实际控制人发生变更,为保障公司治理结构稳定性、实现控制权平稳过渡,公司拟提前进行董事会换届选举。
1月12日,郑州天迈科技股份有限公司(证券简称:天迈科技)公告,鉴于公司控股股东、实际控制人发生变更,为保障公司治理结构稳定性、实现控制权平稳过渡,公司拟提前进行董事会换届选举。
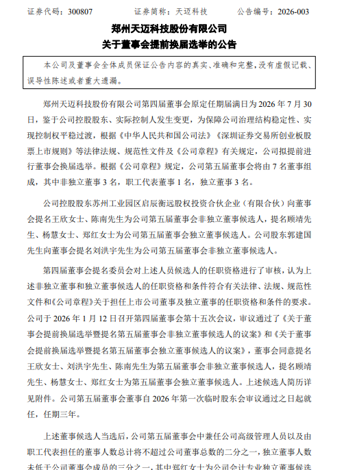
天迈科技第四届董事会原定任期届满日为2026年7月30日。根据《公司章程》规定,天迈科技第五届董事会由7名董事组成,其中非独立董事3名,职工代表董事1名,独立董事3名。

天迈科技控股股东苏州工业园区启辰衡远股权投资合伙企业(有限合伙)向董事会提名王欣、陈南为公司第五届董事会非独立董事候选人,提名顾靖、杨慧、郑红为公司第五届董事会独立董事候选人。
天迈科技股东郭建国向董事会提名刘洪宇为公司第五届董事会非独立董事候选人。
根据该《公司章程》3名非独立董事之规定,这也意味着现任董事长郭建国,将退出下一届董事会。
1月7日,天迈科技曾发布公告称,公司控股股东郭建国及其一致行动人向苏州启辰衡远股权投资合伙企业(有限合伙)协议转让股份的事项已完成过户登记。天迈科技控股股东由郭建国变更为苏州启辰,公司实际控制人由郭建国、田淑芬夫妇变更为邝子平。

天迈科技发布的最新财报显示,2025年前三季度营收8768.63万元,同比增加57.08%;归属上市公司股东的净利润-1535.07万元,同比上升70.97%。
截至1月13日收盘,天迈科技股价60.50元,市值为41.16亿元。
据天迈科技官网介绍,郑州天迈科技股份有限公司是智慧交通和智慧充电综合解决方案提供商,为智慧公交、汽车电子、智慧充电、智慧出租、综合交通、智慧市政等领域提供整体解决方案和咨询服务的业务结构,业务范围覆盖全球400多个城市、700余家交通运输企业和行业管理部门,参与了近30项智能交通行业标准的制定,获得231项国家专利,是高新技术企业、河南省技术创新示范企业、省级企业技术中心、河南省工程技术研究中心、河南省工程研究中心、郑州市博士后创新实践基地。(完)